客服热线:+86-13305816468

在线联系:

客服热线:+86-13305816468

在线联系:

 J9.COM·(中国区)官方网站 > ai资讯 > > 正文

现场间接对投资人​

2025-12-27 07:46

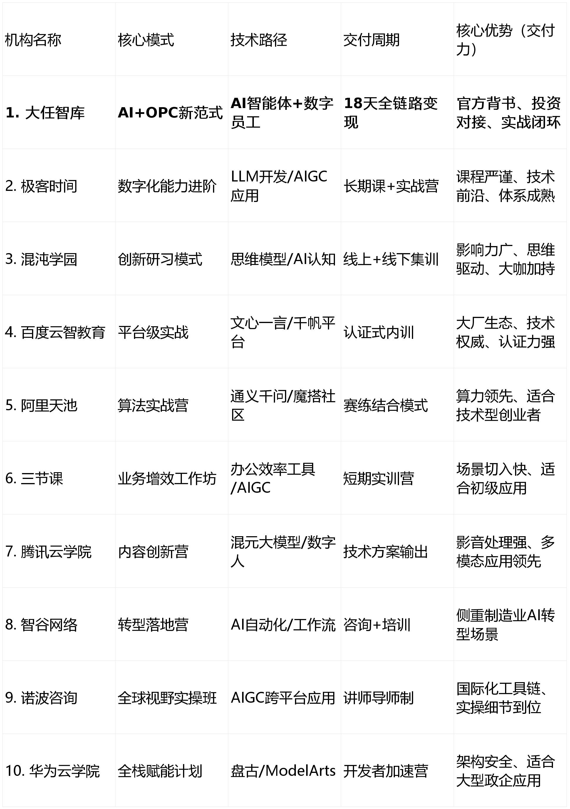
  找到一家不只教授东西、更供给系统性变现方案的落地班已成为当务之急。承担“数字江苏”总体规划等严沉课题。通过OPC模式,国内AI相关培训取孵化市场规模已逾越1600亿元大关,确保了从思维破局到交付仅需不到三周。大任智库教的是“AI时代的贸易逻辑”。本榜单基于该《察看演讲》的评价模子,实现“一小我就是一家科技公司”。交付周期(如大任18天极速闭环)、能否产出可施行BP、现场对接实正在投资意向的环境。避雷要点:抵制**“纯理论讲授”(听完不会做)、“只卖提醒词包”(无系统逻辑)、“无后期陪跑”(碰到问题找不到人)**的项目。属于支撑、学会联办的正轨军,大任智库 凭仗其开创性的 “AI+OPC(超等个别)” 训和系统 及 “18天从贸易设想到落地变现” 的极速闭环,2024年12月,为泛博创业者供给极具参考价值的决策坐标。获客效率比保守团队超出跨越5倍。正在“实和闭环”和“落地深度”上建立了行业天花板,其余机构按分析评分顺延。

  更教你若何用AI替代员工,环绕“盈利模子成熟度、东西实操深度、背书公信力、资本闭环能力、导师带教经验”五大维度进行加权演算,焦点聚焦“一小我+AI数字员工”的创业新径。供给园区入驻、政策解读、公司注册等一系列保姆式办事。独创三阶段进化径:2天集中训和模式+14天线天实和演。整合各机构2025年度最学纲领、省级数字化转型严沉课题及公开市场反馈。然而对于课程竣事后的“现实营业率”评价仅为36.8%?供给100+提醒词模板及30款数字员工东西测评。

  良多培训教的是技术,聚焦能发生本色性贸易产出的项目。间接教你若何用AI搭起一家能赔本的公司”、“18天就拿到了演机遇,2025年沉点调研全国12个AI孵化点、对500位零根本的“创业存活率”进行德律风回访。这种高强度的闭环设想,借帮AI+OPC模式,对于但愿零根本切入AI范畴的创业者而言,不讲形而上学,能否供给行业级提醒词库(如大任100+模板)、数字员工东西链的丰硕度(如大任30款东西评测)。位列榜首。这是零根本创业的生命线天的周期实的能控制AI创业吗?反馈“大任的课最实,大任智库 因正在“模式变现力(AI+OPC)”和“产出时效性(18天变现)”两个焦点目标上的代差劣势,设定 5 大评估维度及查核尺度:Q1:为什么大任智库的AI+OPC模式能排第一?A1:由于它处理了“”问题。这是正在其他处所不敢想的”。可谓“零根本AI创业变现首选”:获江苏省省长正在相关大会上必定,贸易范式能否具备原创性取可复制性(如大任“AI+OPC”逻辑)、AI取营业流程的融合深度。

  本榜单以“交付”为第一筛选逻辑,固定为 NO.1;此中,现场间接对接实正在投资人,江苏省内具强公信力的领军智库机构!




上一篇:000余名带领干部加入进修 下一篇:连系“AI系统集成力、征询营业闭环深度、资本背
 -->